
迈瑞医疗公告,公司已于11月10日向香港联交所递交发行境外上市外资股(H股)并在香港联交所主板挂牌上市的申请,并于同日在香港联交所网站刊登此次发行并上市的申请资料。
举报 第一财经广告合作,请点击这里此内容为第一财经原创,著作权归第一财经所有。未经第一财经书面授权,不得以任何方式加以使用,包括转载、摘编、复制或建立镜像。第一财经保留追究侵权者法律责任的权利。如需获得授权请联系第一财经版权部:banquan@yicai.com 相关阅读
建设银行:暂停受理易存金等业务建设银行:暂停受理易存金等业务
22 11-03 16:34
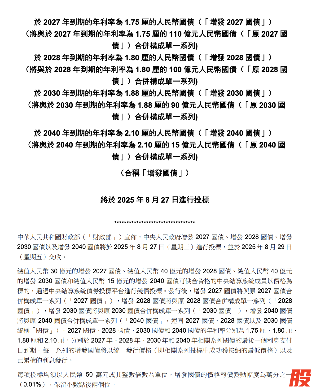
国家财政部将会透过香港金融管理局的债务工具中央结算系统发行人民币国债国家财政部将会透过香港金融管理局的债务工具中央结算系统发行人民币国债
17 08-21 11:57
下周将有1只新股发行,预计合计募资3.24亿元下周将有1只新股发行,预计合计募资3.24亿元
25 08-08 09:15
京东方创始人王东升又将迎IPO,奕斯伟计算递交港交所上市申请RISC-V芯片的生态系统不完善、软件兼容性差等问题,还需奕斯伟计算去逐步克服。
5 199 05-30 23:26
云顶新耀“摘B”成功 盈利能力与创新价值获双重验证 44 04-22 08:41 一财最热 点击关闭
德旺配资提示:文章来自网络,不代表本站观点。